近日,发改委印发关于《关于修改〈招标投标法〉〈招标投标法实施条例〉的决定》(下文简称《决定》)(征求意见稿)公开征求意见的公告。

《决定》对多处进行了修改,其中《招标投标法实施条例》第五十五条的改动最引人关注!

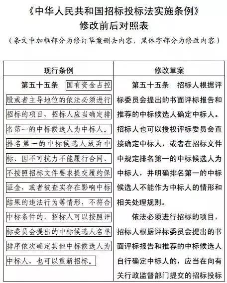
第五十五条现行条例:排名第一的中标候选人成为中标人是硬性规定。

国有资金占控股或者主导地位的依法必须进行招标的项目,招标人应当确定排名第一的中标候选人为中标人。排名第一的中标候选人放弃中标、因不可抗力不能履行合同、不按照招标文件要求提交履约保证金,或者被查实存在影响中标结果的违法行为等情形,不符合中标条件的,招标人可以按照评标委员会提出的中标候选人名单排序依次确定其他中标候选人为中标人,也可以重新招标。

第五十五条修改条例:排名第一的中标候选人不一定中标,招标人有权决定第二名或第三名是否中标。

招标人根据评标委员会提出的书面评标报告和推荐的中标候选人确定中标人。招标人也可以授权评标委员会直接确定中标人,或者在招标文件中规定排名第一的中标候选人为中标人,并明确排名第一的中标候选人不能作为中标人的情形和相关处理规则。

依法必须进行招标的项目,招标人根据评标委员会提出的书面评标报告和推荐的中标候选人自行确定中标人的,应当在向有关行政监督部门提交的招标投标情况书面报告中,说明其确定中标人的理由。

第五十五条是全部修改中变动幅度最大的。与原条例相比,新的修改旨在将确定中标人的权利还于招标人,使得中标方式多样化了。但也引起了许多网友的讨论和争议:

网友讨论和争议:

1、假如第一名是普通企业与招标人无关系,第二名或者第三名是更有实力的企业,与招标人有关系,那么评委们可以根据评标人明里暗里授意,利用这个政策堂而皇之的让第二名或者第三名候选人中标了,这给腐败又带来了温床,对第一名非常不公平,别人辛辛苦苦中标的,就这么整没了?

2、如果招标人一早确定了要中标的单位,与评标的第一名不一样,这样就显得这个招标不公平,没有意义。

3、若招标人可授权评标委员会确定中标人,那就不要本法啦,走形式合规没啥意思,体现不了招与投的公允与透明。

4、应该先按公开预算规则下浮一定合理点后定价,然后从符合条件要求的企业中摇一号作为中标人。这样才能保证公平、公正,且有利于企业在生存、发展的基础上去创新。

5、随机抽取法是最公开、公平、公正的评分办法,是不二选择,现阶段所有的评分办法,只能说是公开,没有公平、公正可言,所有部门、所有人能左右中标结果的都会有腐败行为。

6、要公平公正,首现要提高评标专家的公德品德,对投标文件应有良心的做出评价。

招投标改革一直备受网友关注,无论是支持还是反对,不可否认的是我国的招投标之路还有很长的路要走,最低价中标、串标围标、招投标电子化等问题亟待寻求解决之道。欢迎大家在评论区留言,也可登陆国家发展改革委门户网站(http://www.ndrc.gov.cn)首页“意见征求”专栏,进入“《招标投标法》《招标投标法实施条例》修改公开征求意见”栏目,为招投标改革献言建策。

文件原文:

关于《关于修改〈招标投标法〉〈招标投标法实施条例〉的决定》(征求意见稿)公开征求意见的公告

按照党中央、国务院要求,为深化招标投标领域“放管服”改革,不断增强招标投标制度的适用性和前瞻性,推动政府职能转变,助力供给侧结构性改革,促进经济社会持续健康发展,我们起草形成了《关于修改〈招标投标法〉〈招标投标法实施条例〉的决定》(征求意见稿),现向社会公开征求意见。

有关单位和社会各界人士可以在2017年9月20日前,登陆国家发展改革委门户网站(http://www.ndrc.gov.cn)首页“意见征求”专栏,进入“《招标投标法》《招标投标法实施条例》修改公开征求意见”栏目,对征求意见稿提出意见建议。

感谢您的参与和支持!

附件:1.关于修改《招标投标法》《招标投标法实施条例》的决定(征求意见稿)

2.《招标投标法》《招标投标法实施条例》修改前后对照表

国家发展改革委法规司

2017年8月29日

附件一:

关于修改《招标投标法》的决定 (征求意见稿)

一、将第三条中的“国务院发展计划部门”修改为“国务院发展改革部门”。 二、第五条增加一款,作为第二款:“国家鼓励利用信息网络进行电子招标投标。数据电文形式与纸质形式的招标投标活动具有同等法律效力。”

三、删去第十三条第二款第三项。

四、将第十九条第二款修改为:“国家对招标项目的技术、标准有规定的,招标人应当按照其规定在招标文件中提出相应要求。招标人可以在招标文件中合理设置支持技术创新、节能环保等方面的要求和条件。”

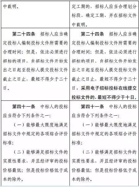
五、将第二十四条修改为:“招标人应当确定投标人编制投标文件所需要的合理时间;但是,依法必须进行招标的项目,自招标文件开始发出之日起至投标人提交投标文件截止之日止,最短不得少于二十日,采用电子招标投标在线提交投标文件的,最短不得少于十日。”

六、第四十一条增加一款,作为第二款:“前款第二项中标条件适用于具有通用技术、性能标准或者招标人对其技术、性能没有特殊要求的招标项目。”

七、将第四十七条修改为:“依法必须进行招标的项目,招标人应当自订立书面合同之日起十五日内,向有关行政监督部门提交招标投标和合同订立情况的书面报告及合同副本。”

八、第四十八条增加一款,作为第四款:“依法必须进行招标的项目,招标人和中标人应当公布合同履行情况。”

关于修改《招标投标法实施条例》的决定 (征求意见稿)

一、将第五十五条修改为:“招标人根据评标委员会提出的书面评标报告和推荐的中标候选人确定中标人。招标人也可以授权评标委员会直接确定中标人,或者在招标文件中规定排名第一的中标候选人为中标人,并明确排名第一的中标候选人不能作为中标人的情形和相关处理规则。

“依法必须进行招标的项目,招标人根据评标委员会提出的书面评标报告和推荐的中标候选人自行确定中标人的,应当在向有关行政监督部门提交的招标投标情况书面报告中,说明其确定中标人的理由。”

二、第五十九条增加一款,作为第四款:“依法必须进行招标的项目,招标人和中标人应当公布合同履行情况。”

附件二: