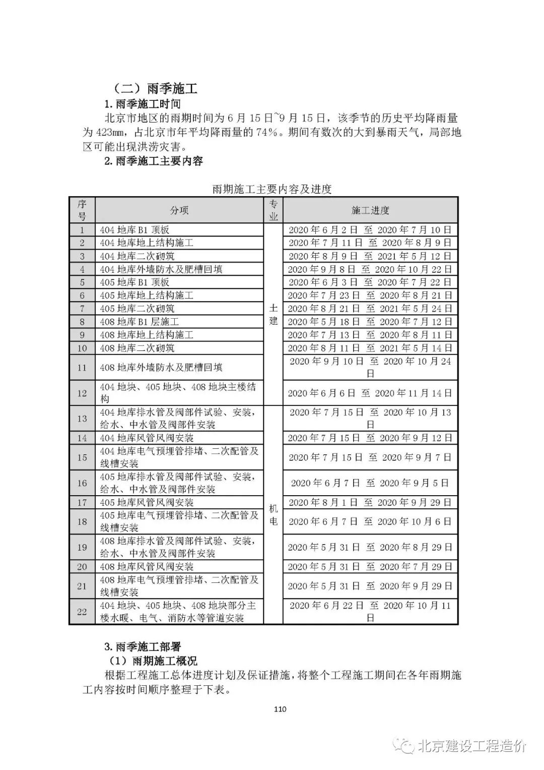
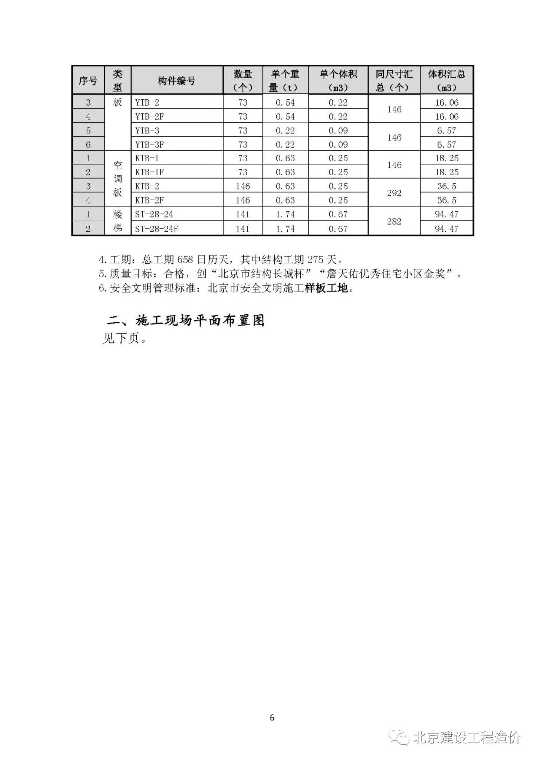
文章来源:北京建设工程造价

点击该链接获取pdf文件--2021年《北京市建设工程计价依据-预算消耗量标准》费用项目市场化计价案例指引(房屋建筑安装工程)


以上内容来源于网络收集整理,如有侵权请联系客服