来源:豆丁施工

如有版权问题,请联系删除

0
1

总平面图审查要点


0
2

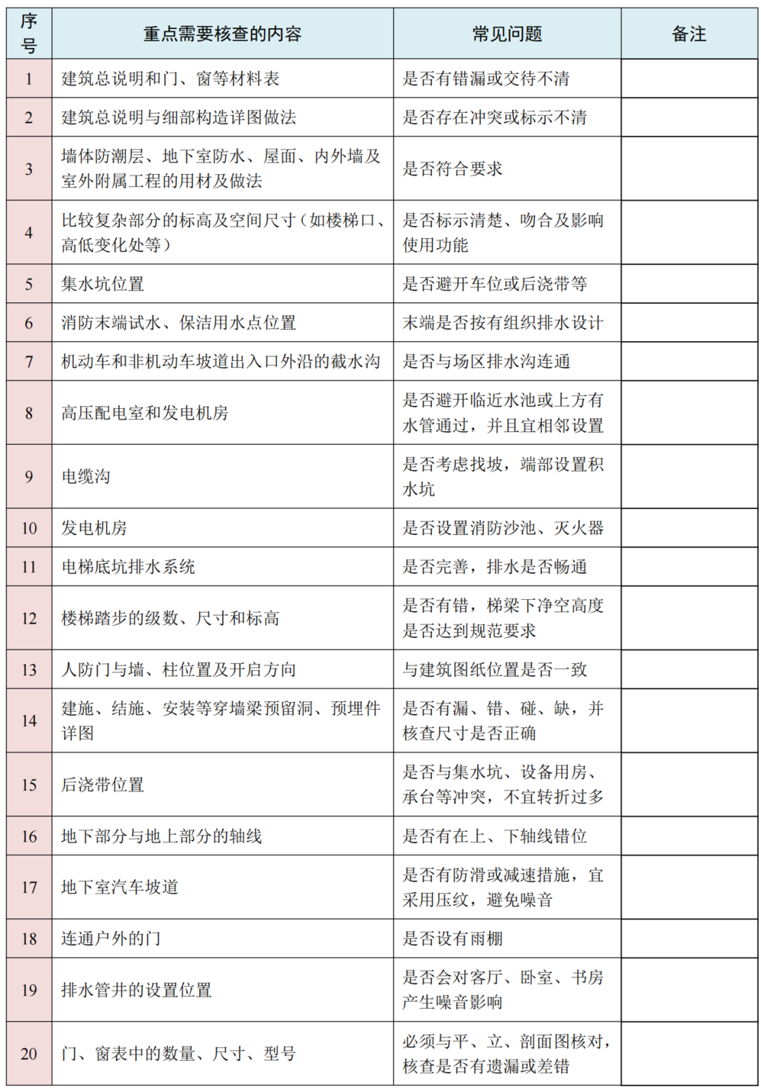
建筑专业施工图纸审查要点


0
3

结构专业施工图纸审查要点


0
4

装饰装修专业图纸审查要点


0
5

给排水专业施工图纸审查要点


0
6

燃气专业施工图纸审查要点


0
7

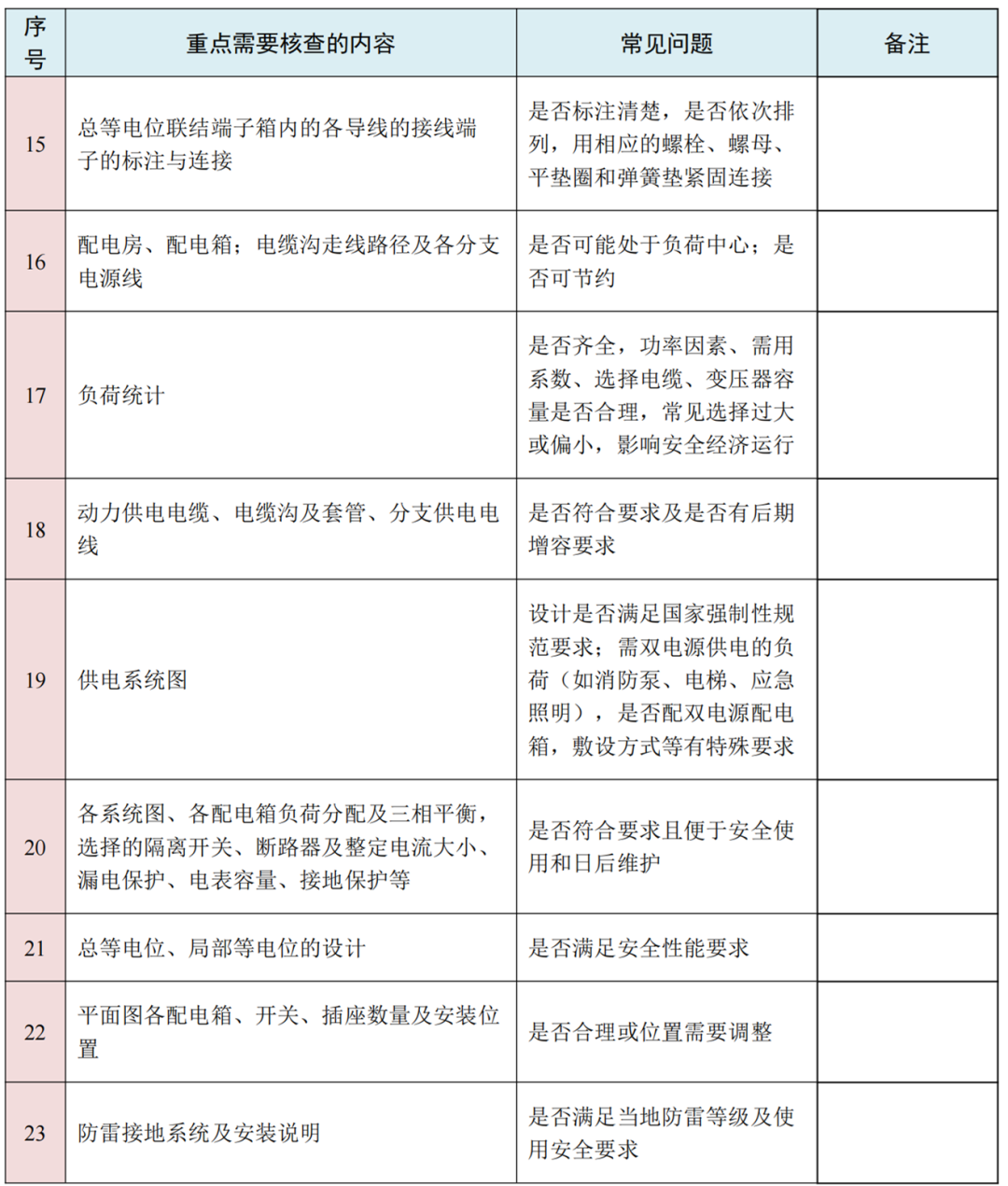
强电专业施工图纸审查要点



0
8

弱电专业施工图纸审查要点


0
9

暖通专业图纸审查要点


0
10

市政、园艺景观工程图纸审查要点


以上内容来源于网络收集整理,如有侵权请联系客服