近日,人社部、住建部、交通运输部、水利部、银保监会、铁路局、民航局七部门联合印发《工程建设领域农民工工资保证金规定》。该规定自2021年11月1日起施行。
工资保证金按工程施工合同额(或年度合同额)的一定比例存储,原则上不低于1%,不超过3%,单个工程合同额较高的,可设定存储上限。
总包单位在同一工资保证金管理地区有多个在建工程,存储比例可适当下浮但不得低于施工合同额(或年度合同额)的0.5%。
施工合同额低于300万元的工程,且该工程的总包单位在签订施工合同前一年内承建的工程未发生工资拖欠的,可免于存储工资保证金。
连续2年未发生工资拖欠的,其新增工程应降低存储比例,降幅不低于50%;连续3年未发生工资拖欠且按要求落实用工实名制管理和农民工工资专用账户制度的,其新增工程可免于存储工资保证金。
2年内发生工资拖欠的,工资保证金存储比例应适当提高,增幅不低于50%;因拖欠农民工工资被纳入“严重失信主体名单”的,增幅不低于100%。
总包单位可选择以银行保函替代现金存储工资保证金。
文件原文:

人社部发〔2021〕65号
各省、自治区、直辖市及新疆生产建设兵团人力资源社会保障厅(局)、住房和城乡建设厅(委、管委、局)、交通运输厅(局、委)、水利(水务)厅(局),各银保监局,各地区铁路监管局,民航各地区管理局:
根据《保障农民工工资支付条例》授权,人力资源社会保障部、住房和城乡建设部、交通运输部、水利部、银保监会、铁路局、民航局制定了《工程建设领域农民工工资保证金规定》。现印发给你们,请贯彻执行。
人力资源社会保障部
住房和城乡建设部
交通运输部
水利部
银保监会
铁路局
民航局
2021年8月17日
工程建设领域农民工工资保证金规定
第一章 总则
第一条 为依法保护农民工工资权益,发挥工资保证金在解决拖欠农民工工资问题中的重要作用,根据《保障农民工工资支付条例》,制定本规定。
第二条 本规定所指工资保证金,是指工程建设领域施工总承包单位(包括直接承包建设单位发包工程的专业承包企业)在银行设立账户并按照工程施工合同额的一定比例存储,专项用于支付为所承包工程提供劳动的农民工被拖欠工资的专项资金。
工资保证金可以用银行类金融机构出具的银行保函替代,有条件的地区还可探索引入工程担保公司保函或工程保证保险。
第三条 工程建设领域工资保证金的存储比例、存储形式、减免措施以及使用返还等事项适用本规定。
第四条 各省级人力资源社会保障行政部门负责组织实施本行政区工资保证金制度。
地方人力资源社会保障行政部门应建立健全与本地区行业工程建设主管部门和金融监管部门的会商机制,加强信息通报和执法协作,确保工资保证金制度规范平稳运行。
第五条 工资保证金制度原则上由地市级人力资源社会保障行政部门具体管理,有条件的地区可逐步将管理层级上升为省级人力资源社会保障行政部门。
实施具体管理的地市级或省级人力资源社会保障行政部门,以下简称“属地人力资源社会保障行政部门”;对应的行政区,以下统称“工资保证金管理地区”。
同一工程地理位置涉及两个或两个以上工资保证金管理地区,发生管辖争议的,由共同的上一级人力资源社会保障行政部门商同级行业工程建设主管部门指定管辖。
第二章 工资保证金存储
第六条 施工总承包单位应当在工程所在地的银行存储工资保证金或申请开立银行保函。
第七条 经办工资保证金的银行(以下简称经办银行)依法办理工资保证金账户开户、存储、查询、支取、销户及开立保函等业务,应具备以下条件:
(一)在工程所在的工资保证金管理地区设有分支机构;
(二)信用等级良好、服务水平优良,并承诺按照监管要求提供工资保证金业务服务。
第八条 施工总承包单位应当自工程取得施工许可证(开工报告批复)之日起20个工作日内(依法不需要办理施工许可证或批准开工报告的工程自签订施工合同之日起20个工作日之内),持营业执照副本、与建设单位签订的施工合同在经办银行开立工资保证金专门账户存储工资保证金。
行业工程建设主管部门应当在颁发施工许可证或批准开工报告时告知相关单位及时存储工资保证金。
第九条 存储工资保证金的施工总承包单位应与经办银行签订《农民工工资保证金存款协议书》(附件1),并将协议书副本送属地人力资源社会保障行政部门备案。
第十条 经办银行应当规范工资保证金账户开户工作,为存储工资保证金提供必要的便利,与开户单位核实账户性质,在业务系统中对工资保证金账户进行特殊标识,并在相关网络查控平台、电子化专线信息传输系统等作出整体限制查封、冻结或划拨设置,防止被不当查封、冻结或划拨,保障资金安全。
第十一条 工资保证金按工程施工合同额(或年度合同额)的一定比例存储,原则上不低于1%,不超过3%,单个工程合同额较高的,可设定存储上限。
施工总承包单位在同一工资保证金管理地区有多个在建工程,存储比例可适当下浮但不得低于施工合同额(或年度合同额)的0.5%。
施工合同额低于300万元的工程,且该工程的施工总承包单位在签订施工合同前一年内承建的工程未发生工资拖欠的,各地区可结合行业保障农民工工资支付实际,免除该工程存储工资保证金。
前款规定的施工合同额可适当调整,调整范围由省级人力资源社会保障行政部门会同行业工程建设主管部门确定,并报人力资源社会保障部、住房和城乡建设部、交通运输部、水利部、铁路局、民航局备案。
第十二条 施工总承包单位存储工资保证金或提交银行保函后,在工资保证金管理地区承建工程连续2年未发生工资拖欠的,其新增工程应降低存储比例,降幅不低于50%;连续3年未发生工资拖欠且按要求落实用工实名制管理和农民工工资专用账户制度的,其新增工程可免于存储工资保证金。
施工总承包单位存储工资保证金或提交银行保函前2年内在工资保证金管理地区承建工程发生工资拖欠的,工资保证金存储比例应适当提高,增幅不低于50%;因拖欠农民工工资被纳入“严重失信主体名单”的,增幅不低于100%。
第十三条 工资保证金具体存储比例及浮动办法由省级人力资源社会保障行政部门商同级行业工程建设主管部门研究确定,报人力资源社会保障部备案。工资保证金存储比例应根据本行政区保障农民工工资支付实际情况实行定期动态调整,主动向社会公布。
第十四条 工资保证金账户内本金和利息归开立账户的施工总承包单位所有。在工资保证金账户被监管期间,企业可自由提取和使用工资保证金的利息及其他合法收益。
除符合本规定第十九条规定的情形,其他任何单位和个人不得动用工资保证金账户内本金。
第十五条 施工总承包单位可选择以银行保函替代现金存储工资保证金,保函担保金额不得低于按规定比例计算应存储的工资保证金数额。
保函正本由属地人力资源社会保障行政部门保存。
第十六条 银行保函应以属地人力资源社会保障行政部门为受益人,保函性质为不可撤销见索即付保函(附件2)。
施工总承包单位所承包工程发生拖欠农民工工资,经人力资源社会保障行政部门依法作出责令限期清偿或先行清偿的行政处理决定,到期拒不清偿时,由经办银行依照保函承担担保责任。
第十七条 施工总承包单位应在其工程施工期内提供有效的保函,保函有效期至少为1年并不得短于合同期。工程未完工保函到期的,属地人力资源社会保障行政部门应在保函到期前一个月提醒施工总承包单位更换新的保函或延长保函有效期。
第十八条 属地人力资源社会保障行政部门应当将存储工资保证金或开立银行保函的施工总承包单位名单及对应的工程名称向社会公布,施工总承包单位应当将本工程落实工资保证金制度情况纳入维权信息告示牌内容。
第三章 工资保证金使用
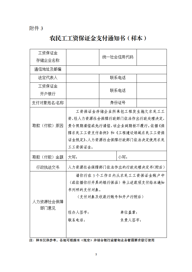
第十九条 施工总承包单位所承包工程发生拖欠农民工工资的,经人力资源社会保障行政部门依法作出责令限期清偿或先行清偿的行政处理决定,施工总承包单位到期拒不履行的,属地人力资源社会保障行政部门可以向经办银行出具《农民工工资保证金支付通知书》(附件3,以下简称《支付通知书》),书面通知有关施工总承包单位和经办银行。经办银行应在收到《支付通知书》5个工作日内,从工资保证金账户中将相应数额的款项以银行转账方式支付给属地人力资源社会保障行政部门指定的被拖欠工资农民工本人。
施工总承包单位采用银行保函替代工资保证金,发生前款情形的,提供银行保函的经办银行应在收到《支付通知书》5个工作日内,依照银行保函约定支付农民工工资。
第二十条 工资保证金使用后,施工总承包单位应当自使用之日起10个工作日内将工资保证金补足。
采用银行保函替代工资保证金发生前款情形的,施工总承包单位应在10个工作日内提供与原保函相同担保范围和担保金额的新保函。施工总承包单位开立新保函后,原保函即行失效。
第二十一条 经办银行应每季度分别向施工总承包单位和属地人力资源社会保障行政部门提供工资保证金存款对账单。
第二十二条 工资保证金对应的工程完工,施工总承包单位作出书面承诺该工程不存在未解决的拖欠农民工工资问题,并在施工现场维权信息告示牌及属地人力资源社会保障行政部门门户网站公示30日后,可以申请返还工资保证金或银行保函正本。
属地人力资源社会保障行政部门自施工总承包单位提交书面申请5个工作日内审核完毕,并在审核完毕3个工作日内向经办银行和施工总承包单位出具工资保证金返还(销户)确认书。经办银行收到确认书后,工资保证金账户解除监管,相应款项不再属于工资保证金,施工总承包单位可自由支配账户资金或办理账户销户。
选择使用银行保函替代现金存储工资保证金并符合本条第一款规定的,属地人力资源社会保障行政部门自施工总承包单位提交书面申请5个工作日内审核完毕,并在审核完毕3个工作日内返还银行保函正本。
属地人力资源社会保障行政部门在审核过程中发现工资保证金对应工程存在未解决的拖欠农民工工资问题,应在审核完毕3个工作日内书面告知施工总承包单位,施工总承包单位依法履行清偿(先行清偿)责任后,可再次提交返还工资保证金或退还银行保函正本的书面申请。
属地人力资源社会保障行政部门应建立工资保证金定期(至少每半年一次)清查机制,对经核实工程完工且不存在拖欠农民工工资问题,施工总承包单位在一定期限内未提交返还申请的,应主动启动返还程序。
第二十三条 施工总承包单位认为行政部门的行政行为损害其合法权益的,可以依法申请行政复议或者向人民法院提起行政诉讼。
第四章 工资保证金监管
第二十四条 工资保证金实行专款专用,除用于清偿或先行清偿施工总承包单位所承包工程拖欠农民工工资外,不得用于其他用途。
除法律另有规定外,工资保证金不得因支付为本工程提供劳动的农民工工资之外的原因被查封、冻结或者划拨。
第二十五条 人力资源社会保障行政部门应加强监管,对施工总承包单位未依据《保障农民工工资支付条例》和本规定存储、补足工资保证金(或提供、更新保函)的,应按照《保障农民工工资支付条例》第五十五条规定追究其法律责任。
第二十六条 属地人力资源社会保障行政部门要建立工资保证金管理台账,严格规范财务、审计制度,加强账户监管,确保专款专用。
行业工程建设主管部门对在日常监督检查中发现的未按规定存储工资保证金问题,应及时通报同级人力资源社会保障行政部门。对未按规定执行工资保证金制度的施工单位,除依法给予行政处罚(处理)外,应按照有关规定计入其信用记录,依法实施信用惩戒。
对行政部门擅自减免、超限额收缴、违规挪用、无故拖延返还工资保证金的,要严肃追究责任,依法依规对有关责任人员实行问责;涉嫌犯罪的,移送司法机关处理。
第五章 附则
第二十七条 房屋市政、铁路、公路、水路、民航、水利领域之外的其他工程,参照本规定执行。
采用工程担保公司保函或工程保证保险方式代替工资保证金的,参照银行保函的相关规定执行。
第二十八条 本规定由人力资源社会保障部会同住房和城乡建设部、交通运输部、水利部、银保监会、铁路局、民航局负责解释。各地区可根据本规定并结合工作实际,制定具体实施办法,并向人力资源社会保障部、住房和城乡建设部、交通运输部、水利部、银保监会、铁路局、民航局备案。在贯彻实施中遇到的重大问题,请及时向人力资源社会保障部报告。
第二十九条 本规定自2021年11月1日起施行。
本规定施行前已按属地原有工资保证金政策存储的工资保证金或保函继续有效,其日常管理、动用和返还等按照原有规定执行;本规定施行后新开工工程和尚未存储工资保证金的在建工程工资保证金按照本规定及各地区具体实施办法执行。
附件:
1.农民工工资保证金存款协议书(样本)
2.农民工工资保证金银行保函(样本)
3.农民工工资保证金支付通知书(样本)







以上内容来源于网络收集整理,如有侵权请联系客服