建设工程企业(含勘察、设计、施工、监理企业)申请住房城乡建设部下放审批权限资质(见附件1)所申报的项目业绩,包括企业和个人业绩。

业绩核查以信息化手段为主,依托全国建筑市场监管公共服务平台(以下简称全国平台)和江苏省建筑市场监管与诚信信息一体化平台(以下简称省平台)工程项目数据信息,结合函询、实地查看等方式开展核查工作。
省住房城乡建设厅不定期对省平台中的工程项目信息进行抽查,对弄虚作假企业进行全省通报并将不良行为上报全国平台。
附原文:

省住房城乡建设厅关于进一步做好建设工程企业资质申报业绩管理工作的通知
苏建函建管〔2021〕412号
各设区市住房城乡建设局(建委):
为进一步贯彻落实住房城乡建设部《关于开展建设工程企业资质审批权限下放试点的通知》(建办市函〔2020〕654号)、《关于进一步做好建设工程企业资质告知承诺制审批有关工作的通知》(建办市〔2020〕59号)、《关于简化建筑业企业资质标准部分指标的通知》(建市〔2016〕226号)等文件精神,做好我省建设工程企业业绩核查及录入工作,现将有关事项通知如下:
一、做好住房城乡建设部下放资质审批权限业绩核查工作
(一)建设工程企业资质申报业绩核查范围
建设工程企业(含勘察、设计、施工、监理企业)申请住房城乡建设部下放审批权限资质(见附件1)所申报的项目业绩,包括企业和个人业绩。
(二)建设工程企业资质申报业绩核查方式及要求
业绩核查以信息化手段为主,依托全国建筑市场监管公共服务平台(以下简称全国平台)和江苏省建筑市场监管与诚信信息一体化平台(以下简称省平台)工程项目数据信息,结合函询、实地查看等方式开展核查工作。
申请建筑工程和市政公用工程类设计、施工、监理企业资质的业绩项目应符合法定基本建设程序。业绩(含企业和个人业绩)以全国平台业绩为准,未进入全国平台的业绩,不作为有效业绩认定。
1、采用一般方式申请
企业以一般方式申请建筑工程和市政公用工程类施工、监理企业资质的业绩,由省住房城乡建设厅通过全国平台核查。申报业绩需要在全国平台中至少包含施工许可、竣工验收等主要内容。
申请建筑行业、市政行业及其相应专业(人防工程专业除外)工程设计甲级企业资质的业绩,由省住房城乡建设厅通过全国平台核查。申报的企业业绩需要在全国平台中至少包含施工图审查、竣工验收等内容,申报的个人业绩至少包含施工图审查等内容。
2、采用告知承诺制方式申请
企业以告知承诺制方式申请建筑工程和市政公用工程类施工、监理企业资质的业绩,在全国平台中施工许可、竣工验收(或竣工验收备案)两个环节数据等级必须为A级。在准予行政许可决定作出后3个月内,由省住房城乡建设厅组织对企业申报资质承诺的企业业绩进行现场核查(见附件3)。
(三)数据等级定级方法
全国平台对工程项目数据实行分级管理。按照数据审核部门层级,工程项目数据分为A、B、C、D四个等级,其中,A级数据由省级住房城乡建设主管部门审核确认,B级数据由市级住房城乡建设主管部门审核确认,C级数据由县级住房城乡建设主管部门审核确认,D级数据由建筑市场主体填报。根据住房城乡建设部通知要求,2019年10月15日之前已在全国平台发布的工程项目数据,其各业务环节的数据等级暂定为D级。
全国平台中当前项目数据等级为B、C、D,需要升级为A的,企业在省平台“工程项目信息数据等级升级”模块中办理,选择相应的项目编码,系统自动导入当前省平台中的信息(企业不可更改或添加省平台中的既有信息),由项目所在地建设主管部门提交省住房城乡建设厅确认完成全国平台相关项目数据等级升级工作。
(四)工程项目业绩数据勘误
已竣工工程项目信息在全国平台上存在关键性字段缺失或错误的,企业可以申请工程业绩数据修正勘误。申请修正勘误前,应提供相关佐证材料,由项目所在地设区市建设主管部门核实并书面报送省住房城乡建设厅后,对申请企业开通修正端口,通过省平台“工程项目信息勘误”模块办理,办理流程见附件5。修正勘误的结果信息将同时关联省平台。
因全国平台工程项目信息数据标准调整等因素,省平台已有而全国平台缺失招投标、施工图审查、合同、施工许可、竣工验收或竣工验收备案等环节信息的,需要进行项目信息完善的,企业可以通过省平台“工程项目信息勘误”模块办理,由项目所在地设区市建设主管部门负责审核并报省住房城乡建设厅推送。资质申报时,工程项目业绩数据应当完整一致。
(五)建筑工程和市政公用工程类业绩补录
1、补录条件
补录的建筑工程和市政公用工程施工、监理业绩应是我省行政区域内取得施工许可并已办理竣工验收或竣工验收备案的工程项目(含总承包工程和专业承包工程),且在全国平台和省平台上无任何项目信息。补录的设计业绩应是我省行政区域内施工图审查机构审查合格且在全国平台和省平台上无任何项目信息的工程项目,其中企业业绩须已办理竣工验收或竣工验收备案。
企业申请业绩补录前,项目所在地设区市建设主管部门应先对补录的项目信息进行核实并书面报送省住房城乡建设厅后,对申请企业开通补录端口。
2、补录流程
施工、监理企业登录省平台“工程项目信息补录”模块,填报相关工程项目信息表,上传相关佐证资料(见附件6),经项目所在地建设主管部门审核并网上确认后在省平台上向社会公示,公示期为10天,公示无异议的补录项目信息,将及时推送至全国平台。
设计企业登录省平台“工程项目信息补录”模块,填报相关工程项目信息表,上传相关佐证材料(见附件6),经项目的施工图审查机构确认,并经项目所在地建设主管部门审核及网上确认后在省平台上向社会公示,公示期为10天,公示无异议的补录项目信息,将及时推送至全国平台。
(六)工程勘察和非建筑工程、市政公用工程类业绩补录(以下简称“工程勘察和非房建市政类”)
为加快资质审批进度,申请工程勘察和非房建市政类设计、施工、监理企业资质的(见附件2),企业在申请资质前,应在省平台中“工程勘察和非建筑、市政工程信息补录(行业外工程)”模块录入项目业绩(含企业和个人)。省内工程勘察和非房建市政类业绩由项目所在地设区市建设主管部门在省平台中负责确认;省外工程勘察和非房建市政类业绩由企业所在地设区市建设主管部门在省平台中负责确认,必要时可向项目所在地建设主管等部门核实业绩真实性。工程勘察和非房建市政业绩核查内容见附件4。
经所在地设区市建设主管部门确认后的业绩,将在省平台上向社会公示10天,公示无异议的,业绩进入省平台业绩库。
申请住房城乡建设部下放审批权限以外等级的施工、监理资质的业绩,参照上述规定执行。
二、加强建筑工程和市政公用工程类专业承包资质申报业绩核查工作
申请建筑工程和市政公用工程类专业承包企业资质的业绩项目应符合法定基本建设程序。业绩(含企业和个人)以省平台业绩和全国平台业绩为准。专业工程承包、分包信息按照《关于做好建设工程合同信息要素归集加强建筑市场事中事后监管的通知》(苏建规字〔2020〕1号)进行归集。企业申请资质使用上述工程项目作为业绩的,必须经项目所在地建设主管部门审核后方可作为业绩申报,未经审核的不作为有效业绩。
业绩核查方式以信息化手段为主,依托以省平台、全国平台工程项目数据信息,结合函询、实地查看等方式开展核查工作。
三、相关要求
(一)加强组织领导。各地建设主管部门要高度重视建设工程业绩管理工作,明确分管领导,明确责任处室(包括勘察、设计、施工、监理),明确责任人员,严格工作标准,切实做好业绩管理和核查工作。
(二)加强服务指导。要从改善营商环境的大局出发,聚焦企业在业绩录入、认定、使用等方面“难点”,指导服务企业,通过电话、网络、窗口等多种方式,解答企业关切的问题,提高服务水平。
(三)加强责任追溯。按照属地管理原则,各地建设主管部门要对平台中录入数据及时开展事中核查,谁核查谁负责,强化责任追溯。对弄虚作假的企业和人员,各地建设主管部门要及时组织约谈,并视情形记录不良行为。省住房城乡建设厅不定期对省平台中的工程项目信息进行抽查,对弄虚作假企业进行全省通报并将不良行为上报全国平台。
请各设区市建设行政主管部门将辖区内业绩核查机构人员名单(见附件7)于2021年9月3日前汇总报省住房城乡建设厅建筑市场监管处。
联系人:勘察、设计类 曹敏娜 025-51868712
施工类 齐银涛 025-51868872
工程监理类 陈 莹 025-51868738
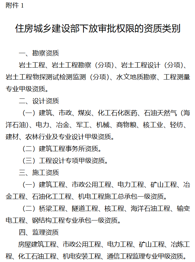
附件:1. 住房城乡建设部下放审批权限的资质类别
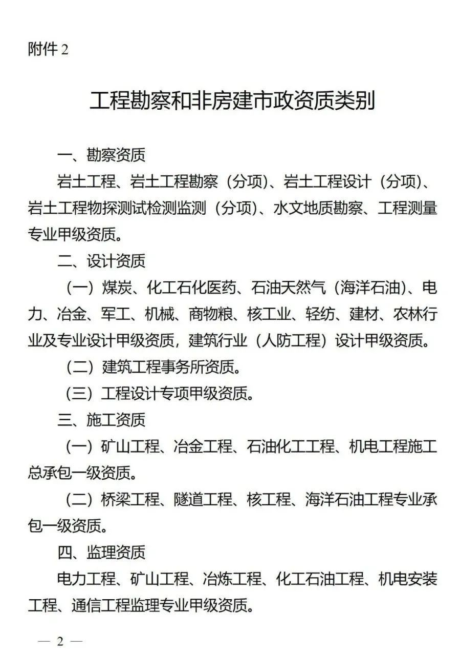
2.工程勘察和非房建市政资质类别
3.告知承诺制申请企业资质业绩现场核查内容
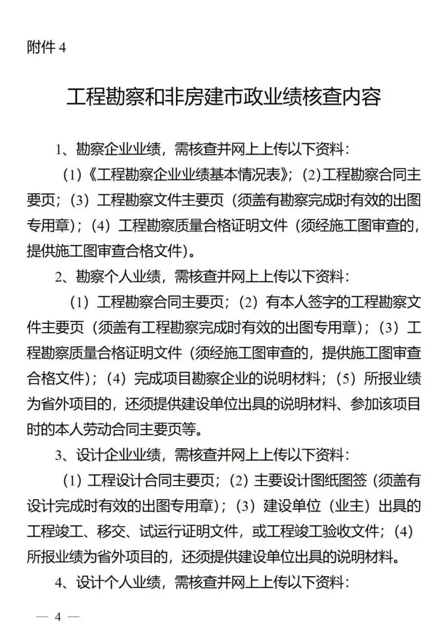
4.工程勘察和非房建市政业绩核查内容
5.工程项目信息勘误流程
6.工程业绩信息补录佐证材料
7.建设工程业绩管理人员信息表
江苏省住房和城乡建设厅
2021年8月26日
(此件公开发布)








以上内容来源于网络收集整理,如有侵权请联系客服