近日,四川省住建厅发布了《关于2020年度注册建造师执业资格“双随机”检查结果的通告》。
对11901名注册建造师检查,其中:
合格1842人;
通告前已整改合格334人;
通告前已注销630人;
已注销1777人;
不合格7318人,均存在“挂证”行为,还有部分未到岗履职。
本次检查中不合格的注册建造师,纳入下一年度注册建造师执业资格“双随机”检查名单。
对使用本次检查中不合格的注册建造师用于工程招投标、资质申报的企业,各级住房城乡建设行政主管部门要对其人员社保缴纳、人员业绩等情况重点审查。
附原文:

根据《四川省人民政府关于在全省市场监管领域全面推行部门联合“双随机、一公开”监管的实施意见》(川府发〔2019〕23号)规定,住房城乡建设厅组织开展2020年度注册建造师执业资格“双随机”检查,经公示和申诉复核,现将2020年度注册建造师执业资格“双随机”检查结果予以通告,并提出如下要求:
一、本次检查中不合格的注册建造师,纳入下一年度注册建造师执业资格“双随机”检查名单。
二、对本次检查中不合格的注册建造师担任项目主要管理技术人员的,各地住房城乡建设行政主管部门要对其到岗履职情况进行重点检查,发现存在违法违规行为的,要依法依规处理。
三、对使用本次检查中不合格的注册建造师用于工程招投标、资质申报的企业,各级住房城乡建设行政主管部门要对其人员社保缴纳、人员业绩等情况重点审查,发现存在违法违规行为的,要依法依规处理。
四、对本次检查中已注销注册和已整改合格的建造师,各级住房城乡建设行政主管部门应对其注册、执业情况加强监管。
附件:2020年度注册建造师执业资格“双随机”检查结果
四川省住房和城乡建设厅
2021年1月27日
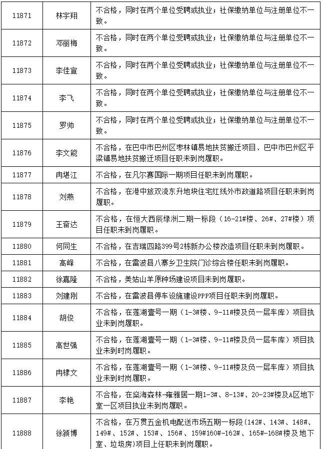
2020年度注册建造师执业资格“双随机”检查结果(不合格部分)



......








......


