自“新基建”在2018年12月中央经济工作会议上被首次提出以来,中央和各地方已经密集部署了一系列围绕“新基建”建设的方针和政策。2020年4月20日,国家发改委首次明确了“新基建”的范围;2020年政府工作报告中指出,重点支持既促消费惠民生又调结构增后劲的“两新一重”建设。
01
“新基建”市场巨大
2020年3月4日中共中央政治局常务委员会召开会议,会议指出要加快5G网络、数据中心等新型基础设施建设进度。随着需求回暖、5G网络和大数据中心等大批“新基建”项目加速推进、企业利润上升,加之新开工和到位资金继续向好,先行PMI指数不断创出新高。
业内人士和媒体机构将新基建涉及的主要领域归纳为7个方面:5G基站、特高压、工业互联网、城际高速铁路和城际轨道交通、新能源车充电桩、人工智能、大数据中心。

据相关数据统计,从目前有公布的各省2020年重点项目清单来看,总投资额约48万亿。加上未公布具体投资额的省区市,预计将达50万亿左右。当然这不是说今年就要全部投资到位的,而是未来3~5年内的总的一个投资蓝图。

这其中, 保守估计至少有10%属于新基建领域,总投资预测也在10万亿,而这10万亿新基建带动的上下游产业链,存在的潜力和商机是巨大的。
在这些投资清单中,多地调整了新的投资领域。例如,在补齐铁路、公路、轨道交通等传统基建的基础上,大力发展5G、人工智能、工业互联网等新型基建设施,发展创新型产业,培育新的经济增长点。各省也都在酝酿刺激新基建的举措和方案,例如吉林省率先发布了《新基建“761”工程方案》 ,从2020年实施,十四五期间完成,实施项目2188个,总投资10962亿元。
02
新基建将成为“十四五”的重要发展方向
2019年11月25日,国务院总理李克强主持召开研究部署国民经济和社会发展第十四个五年规划编制专题会议。李克强指出,“十四五”时期,我国正处在转变发展方式、优化经济结构、转换增长动力的关键阶段,将推出一批重大工程和项目,着力提升基础设施水平。
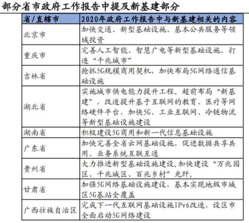
2020年开年以来,已有北京、广东、重庆、湖南等多个省市的2020年政府工作报告提及新基建。由此可见,2020年有望成为新基建的大举布局之年。新基建将起到承上启下的作用,既助力“十三五”规划妥善收官,又与“十四五”规划发展目标相契合,将成为“十四五”的重要发展方向。

03
政策频频加码,推进新基建产业部署
以交通运输部、工信部为代表的部委,相继发布产业政策,致力于新基建,包括对传统基建补短板与建设5G为代表的新型基础设施。
交通运输部:完善城市群综合立体交通网络,推进基建补短板完善京津冀、长三角等城市群交通网络,推进城市群基建补短板。

图为2020年交通部预期投资目标
工信部:新型基础设施进一步完善。覆盖各地区、各行业的工业互联网网络基础设施初步建成,在10个重点行业打造30个5G全连接工厂。基本建成国家工业互联网大数据中心体系,建设20个区域级分中心和10个行业级分中心。

据不完全统计,已有25个省区市在2020年政府工作报告中明确提及新型基建。以广东为例,2020年将在全省新建6万座5G基站,新基建投入预计超500亿元。广州更率先推出针对新基建的产业政策“新基建10条”。

04
“新基建”在哪些领域有发展机会?
科技基建——5G
5G基建将成为信息经济的核心引擎,半导体产能转移释放庞大需求。5G将成为社会发展关键动力与抓手。根据中国信通院发布的《5G社会影响力》测算,预计2030年,5G将带动的总产出、经济增加值、就业机会分别为6.3亿元、2.9亿元和800万个。
新能源基建——光伏、电伏
新基建热潮来袭,光伏风电为代表的新能源产业迎来机遇期。能源转型,是对传统能源行业的“补短板”。以光伏、风电为代表的可再生能源,是能源转型的“尖兵部队”。随着新基建的大举布局,以光伏、风电为代表的可再生能源产业也将迎来新一代机遇期。
基础设施建设——交通、生态
新一轮的基建补短板:新一轮的基建,和过往 的“旧基建”相比,更加聚焦到以城市轨道交通、城市间高速铁路、生态治理等基建重大项目;并且,在目前“稳增长”需求不断提升的宏观环境下,“新一轮的基建”对经济的支撑具有重要作用。
电新
2020年是“新基建”启动的一年,特高压已经被上升至国家战略层面高度。2020年国网特高压建设全面恢复,国网加快推进13条特高压线路核准、开工、建设,涉及金额约为1965亿元,预计将在2021-2022年迎来营收确认的高峰期。
新基建重点的行业——医药
通过这次疫情可以看到省市级的疾控中心的检验能力和设备配置基本达标,但是县级疾控的提升空间还很大。在补短板的背景下,我国将加大投入改造升级我国现有的县级疾控。
