一个EPC项目,根据招标公告显示项目总投资额:约54748.63万元。因拟派的项目总负责人兼施工负责人(建造师)存在在建项目,某央企被取消第一中标候选人资格。
近日,江西省南昌公共资源交易网显示,在瑞金市红色教育培训基地(瑞金市委党校)EPC项目投标中:
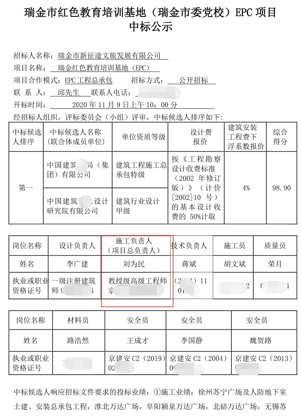
中国建筑X局(集团)有限公司拟派的项目总负责人兼施工负责人(建造师)刘为民存在在建项目,取消中国建筑X局(集团)有限公司、中国建筑西X设计研究院有限公司(联合体)的第一中标候选人资格。
[2020-12-25]
瑞金市红色教育培训基地(瑞金市委党校)EPC项目招标于2020年11月9日按照程序进行了开标、评标,中标候选人公示已于2020年11月10日进行了公告。
在公示期间,我公司收到了投标人的异议书,提出对中国建筑X局(集团)有限公司拟派的项目总负责人兼施工负责人(建造师)刘为民存在在建项目的质疑,经查实此质疑属实。
根据《瑞金市红色教育培训基地(瑞金市委党校)EPC项目招标文件》的要求,项目总负责人和项目施工负责人在开标时不得有在建工程的相关规定,取消中国建筑X局(集团)有限公司、中国建筑X北设计研究院有限公司(联合体)的中标候选人资格。
瑞金市新征途文旅发展有限公司
2020年12月24日
相关中标公示
相关招标公告
瑞金市红色教育培训基地(瑞金市委党校)EPC项目招标公告
本招标项目 瑞金市红色教育培训基地(瑞金市委党校)EPC 项目 由瑞金市行政审批局审批瑞市行审投资字【2020】959号批准建设批准建设,招标人为 瑞金市新征途文旅发展有限公司 ,建设资金自筹资金。项目已具备招标条件,现对该项目的设计、采购、施工总承包(EPC)进行公开招标。
二.项目概况与招标范围
1、工程概况:
(1)建设地点:瑞金市黄柏乡瑞律村。
(2)项目总投资额:约54748.63万元。
…………
(4)招标范围:该项目为“交钥匙”工程,即项目业主单位提供建筑方案及初步设计方案,中标人作为工程实施主体,负责对该工程项目进行设计-采购-施工等全过程的工程总承包。
①设计招标范围:包含但不限于地质勘察(不含初步设计地质勘察)、施工图设计(建筑、结构、给排水、电气、人防、消防、暖通、智能化、装饰装修等专业工程)、运动场、绿建、园林景观、市政道路、管网设计、海绵城市设计等,中标人根据招标人提供的设计方案和初步设计方案进行上述设计。
②施工招标范围:包含但不限于土石方、建筑、结构、装饰装修、人防、消防、运动场、室外管网、室外道路、园林绿化、外墙、围墙、大门等工程施工图上的所有项目,最终以承包人设计经发包人批准的施工图纸为准。
③采购招标范围:包含但不限于教学生活设施、电教设施设备、运动场面层、电梯、配电、路灯、水电暖通、弱电和安防监控等智能化、广播语音系统等,具体采购事项在单项采购合同中拟定。
(4)招标范围内计划总工期:总工期540天,其中建筑施工图设计工期60天(提供完整送审图纸),施工工期计划开工日期为2020年11月15日,计划竣工日期:2022年5月8日。
(5)质量要求:
…………
三. 投标人资格要求
1、投标人应同时具备以下资质:
(1)设计资质:投标人应具备建设行政主管部门核发的工程设计综合资质甲级或建筑行业设计甲级或建筑行业(建筑工程)设计甲级资质;
(2)施工资质:建设行政主管部门颁发的建筑工程施工总承包二级(含)以上资质;
(3)本项目允许联合体投标,若投标人不能同时具备上述各项资质,由建筑工程施工总承包单位作为联合体中的牵头主体,其中联合体成员家数应不超过2家,联合体全体成员具有独立法人资格,且联合体中任一专业资格只允许联合一家单位。企业联合体各方应签订联合体投标协议书,明确联合体牵头人和各方权利义务。联合体各方中有同类资质的企业按照联合体协议书分工承担相同工作的,应当按照资质等级较低的企业确定联合体资质等级。
2、投标人项目管理机构及人员的资格要求:
(1)本项目设置项目总负责人1名,负责本项目的全面管理工作,须具备建设行政主管部门核发的合格有效的建筑工程专业一级注册建造师证书,并具有有效的安全生产考核合格证书(安全B证);
(2)施工负责人:负责本项目的施工管理工作,需提供建筑工程专业一级注册建造师,并具有有效的安全生产考核合格证书(安全B证);
(3)技术总负责人:须具备合格有效的建筑工程类高级工程师职称资格证书;
(4)设计总负责人:必须具有一级注册建筑师或一级注册结构工程师证书;
(5)其他设计人员:建筑、结构、给水排水、电气、暖通专业设计人员应各设置至少1名,拟派人员需提供注册证书或资格证书或职称证书;
(6)其他施工人员:拟派1名施工员(土建专业)、1名质检(量)员(土建专业)、1名材料员具有有效的岗位证书,3名专职安全员具有有效的安全生产考核合格证书(安考C证)。
注:以上所有拟派人员须为本投标单位正式员工, 并提供开标前6个月中任意连续三个月(不含开标当月)当地社保部门有效的证明材料(或网上打印彩色社保凭证),因工作单位变更不足 6个月的,以证书的变更时间为准,并附本人第二代身份证复印件加盖公章(除委托代理人外,其他拟派人员开标现场无需提供身份证原件)。
3、外省来赣设计单位应按江西省住房和城乡建设厅《关于省外进赣勘察设计企业实行信息告知承诺的通知》(赣建科设〔2019〕44号)在“江西住建云平台”上办理企业信息告知承诺登记,投标人及拟派本项目的设计人员应在住建云中可查询,并提供网上查询页打印加盖单位公章,不能在“江西住建云平台”上查询到的外省进赣设计单位投标人及拟派本项目人员,不得参加本工程的招投标活动,参加投标的,投标无效;
4、外省来赣的施工单位开标时应出具江西省建设行政主管部门办理有效的本项目进赣备案通知手续材料或按江西省住房和城乡建设厅《关于省外进赣建设工程企业实行信息登记管理的通知》(赣建办〔2017〕14号)及《关于启用江西住建云平台省外建设工程企业进赣信息登记管理系统的通知》(赣建审批〔2020〕4号)要求,在“住建云信息登记系统”上办理好有效的企业信息登记和本项目单项工程投标登记。投标人及本项目拟派的注册建造师、技术负责人、施工员(土建专业)、质检(量)员(土建专业)、材料员和专职安全员应在“住建云信息登记系统”中可以查询,并提供网上查询打印纸质材料加盖单位公章。投标人及本项目拟派的施工负责人(项目经理)、施工员(土建专业)、质检(量)员(土建专业)、材料员和专职安全员必须在“住建云信息登记系统”上办理好本项目单项工程投标登记,并提供网上查询打印纸质材料加盖单位公章。
5、施工单位应出具本单位投标承诺书和无拖欠农民工工资承诺书(加盖投标单位公章)。
6、在瑞金市列入“黑名单”的或被行政主管部门做出限制在本地区投标且在限制期内的行政处罚的企业不得参加投标。评标时评委将进行网上查询,若发现投标人有上述情况,将取消其投标资格并按相关法律法规处罚。开标后将对中标单位进行核查,若发现投标人有上述情况,将取消其中标资格并按相关法律法规处罚。
7、根据最高院等九部门“关于在招标投标活动中对失信被执行人实施联合惩戒的
通知”(法〔2016〕285 号文)及“江西省房屋建筑和市政基础设施工程施工招投标资格 审查办法”(赣建招〔2017〕1 号文)第二十一条(五)出现下列情形的投标人不得参与投标 :投标人被列入 “ 信 用 中 国 ” 网 站(www.creditchina.gov.cn)或各级平台的失信被执行人、重大税收违法案件当事人名单、 政府采购严重违法失信名单(招标公告发布前从最高人民法院失信被执行人信息库中删除的除外)。
8、本次招标采用资格后审方式,即截止后资格审查,不符合上述资质、资格条件的,将不接受其投标。
…………
11、根据《关于加 强房屋建筑和市政基础设施工程开标评标中疫情防控工作的通知》(赣建招[2020]2号)、《关于加强新进入(返回)瑞金人员管理的紧急通知》(瑞新字领[2020]30号)文件要求,为做好疫情防控工作,授权委托人进场前应佩戴好口罩,并执《开标人员健康信息登记表》,完成测量体温等疫情防控登记程序后才可进入开标厅。
12、承诺按照赣市建字〔2019〕87号文件执行:
①具有独立订立合同的能力。
②未处于被责令停业、投标资格被取消或者财产被接管、冻结和破产状态。
③企业的资质类别、资质等级和项目负责人(注册建造师)、关键岗位人员注册专业、资格等级符合国家有关规定。
④项目负责人(注册建造师)、关键岗位人员符合国家和省有关执业和承接业务限量等有关规定。
⑤以联合体形式申请资格审查的,联合体的资格(资质)条件必须符合要求,并附有共同投标协议。
⑥企业具备安全生产条件,并取得有效的安全生产许可证(相关规定不作要求的除外)。
⑦投标人36个月内在中华人民共和国境内没有发生被住房和城乡建设行业主管部门通报的骗取中标、串通投标、重大工程质量、重大安全生产事故问题。
⑧投标人无被住房和城乡建设行主管部门作出限制在本地区投标且在限制期内的行政处罚。
⑨投标人或投标人法人代表及拟派项目负责人36个月内无人民检察院行贿犯罪档案网络查询系统中可以查询到的行贿记录;
⑩投标人或投标人法人代表及拟派项目负责人未被列入“信用中国”网站(www.creditchina.gov.cn)失信被执行人(是指被执行人具有履行能力而不履行生效法律文书确定义务)、重大税收违法案件当事人名单、政府采购严重违法失信名单(招标公告发布前从最高人民法院失信被执行人信息库中删除的除外)。
⑾投标人拟派的项目负责人(注册建造师)、项目技术负责人、项目关键岗位人员应当为本单位缴纳社保人员。缴纳社保证明的时限为连续近6个月(指开标前6个月,不含开标当月),因工作变更不足6个月的,以证书中的变更时间为准。
⑿企业近3个月内没有因拖欠工人工资被招标项目所在地省、市、县(市、区)住房和城乡建设行政主管部门通报批评的。
⒀投标人在我市没有因电子考勤不合格被市住房和城乡建设行政主管部门限制投标资格且正处在限制期限内的。
⒁符合法律、法规规定的其他条件。
投标单位提供承诺函加盖单位公章,投标人应当自觉诚实信用投标,对投标所提供材料的真实性、合法性负责。对明知不具备招标文件投标资格条件仍继续参加投标的,视为虚假投标,如开标现场发现的取消其投标资格;如中标的取消其中标资格,并按弄虚作假、骗取中标进行处罚
