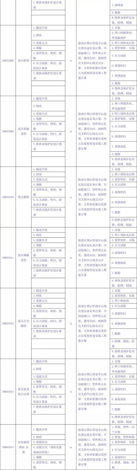
安装工程量清单项目设置及工程量计算规则,包括切削设备,锻压设备,铸造设备,等工程量清单项目设置、工程量计算规则及工作内容等,供大家参考!





底图2.jpg