7.8亿的工程监理费为272万元,要求服务905天。按照《监理服务收费指导意见》应为980万的监理服务费!中间差价去哪里了?建设方何来的勇气拿这个价格来招标?不过竟然有那么多人参加投标,并且产生中标候选人??
5月14日,永安市公共资源交易网发布了一则“三明市永安总医院建设项目工程总承包监理(项目名称)监理招标公告”。项目业主为三明市永安总医院,代建单位系永安健康科技有限公司(永安市城市建设投资集团有限公司的子公司),建设资金来自自筹,招标人为永安健康科技有限公司,委托的招标代理单位为厦门市筼筜新市区工程监理有限公司。
公告称,永安总医院建设项目建筑安装工程费约787131314元,项目施工阶段监理服务费为272.8万元,要求施工阶段监理服务期为905日历天。
三明市永安总医院建设项目工程总承包监理(项目名称)监理招标公告
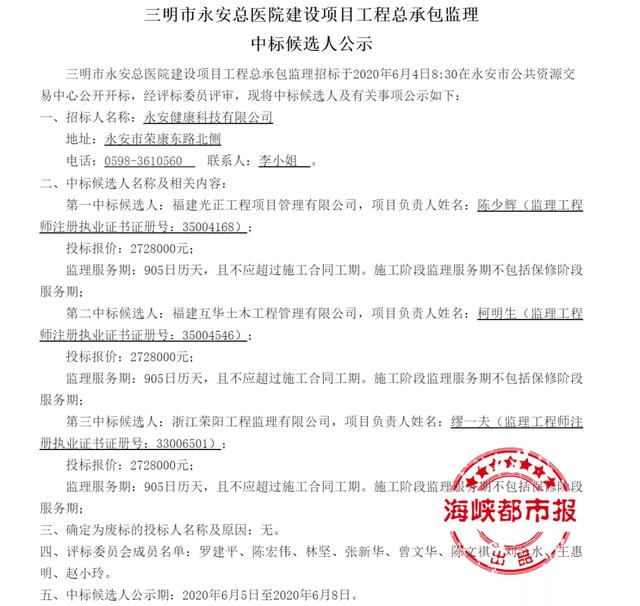
6月5日,三明市永安总医院建设项目工程总承包监理中标候选人公示,中标金额为2728000元。
中标候选人公示
在该项目发布招标公告后,省监理协会已经关注本项目,被福建省工程监理与项目管理协会质疑涉嫌低价招标,破坏工程监理市场秩序。
省工程监理与项目管理协会质疑低价招标,涉嫌扰乱工程监理价格市场
该招标公告发出没多久,便遭到了福建省工程监理与项目管理协会的质疑。5月15日至24日,该协会先后两次向永安市效能办发函,认为该项目监理取费过低,违反相关文件精神,存在扰乱我省工程监理价格市场,不利于工程监理企业中标后开展监理工作。要求永安市住建局履行监管职责,修改招标文件,参照协会发布的《关于福建省建设工程监理行业服务收费指导意见》执行,提高监理取费费率,重新发布招标公告。“
永安市住建局两次回复前后不一致,表示定价为市场行为其无权干预
5月18日和6月1日,永安市住建局先后回复省工程监理与项目管理协会。在第一次回复中,其表示责令永安市健康科技有限公司根据有关文件精神及法律法规规定,认真测算市场行情合理确定监理服务费,不得扰乱正常市场秩序;
而第二次的回复则明显不同,永安市住建局称监理服务费的定价属于市场行为,其无权干预。并表示,该协会制定的“收费指导意见“,是作为企业收费的参考依据,不具有强制约束力,协会应当与招标人就监理取费问题进行充分协商,达成一致意见后由招标人调整该项目的监理取费标准。
在本次招投标行为中,7.8亿元的建筑安装工程,905天的监理服务期,监理服务费仅为272.8万元显然不合理。根据其招标文件,要求该项目配备包括总监理工程师在内的主要人员为14人,如此之大的工程配置这么多人员,如按市场行情价一般为980万元左右。
省工程监理与项目管理协会会长林俊敏表示,永安此次招投标如按市场行情报价,监理服务费应为980万元左右。
而272.8万元的报价远低于同行业的报价标准。如按标书要求执行,中标单位势必亏本。然而,企业的逐利行为必然导致中标企业在执行过程中”偷工减料“。“监理服务费过低,就会扰乱工程监理价格市场,也给未来工程质量埋下了工作隐患。”
在此之前省监理协会也发布了一个倡议书,建议大家不要不参与扰乱市场价格的投标!
各监理企业:
日前,我协会收到会员企业反映,招标人福州市城投建筑有限公司、招标代理单位福建省招标中心有限责任公司组织招标的“滨江市民广场(含地下停车场)(监理)”(招标编号:E3501030102100097001),建筑安装工程费约63595.6385万元。其招标公告2.5.1条款设定“可将国家发展和改革委员会颁布的发改价格[2007]670号文件规定的取费标准作为参考依据,本项目施工阶段监理服务费3636270元。”本项目根据采用直线内插法计算施工监理服务收费基价:1038.9343万元。施工监理服务收费基准价=施工监理服务收费基价×专业调整系数(1)×工程复杂程度调整系数(1)×高程调整系数(1)=1038.9343×1×1×1=1038.9343万元。施工监理服务收费参照《建设工程监理与相关服务收费管理规定》(发改价格[2007]670号)下浮65%(即3.5折),1038.9343万元×(1-65%)=363.6270万元。
此前,我协会已发函福州市城乡建设局和福州市城投建筑有限公司建议修改招标文件提高监理取费标准,否则项目监理服务费取费标准过低将给未来工程质量监管埋下重大安全隐患,也会严重扰乱我省工程监理的价格市场。福州市建设监理协会领导与建设主管部门领导也致电招标人和招标代理单位要求整改,无果。
现倡议会员企业和在闽从业的监理企业,守住行业底线,坚持提供标准化、高质量的监理及相关服务,不参与该项目的投标活动,共同维护和促进我省监理服务市场的有序、健康发展。协会将密切跟踪该项目的招投标进展情况,将中标结果及监理服务情况及时报告福州市城乡建设局。为防止产生重大安全隐患和工程质量,协会也将建议市建设主管部门对该项目工程质量(包括监理环节)实施重点监管。
福建省工程监理与项目管理协会
2020年4月9日
作为工程人的小编,希望监理市场越来越正规化专业化,为他的价值而存在,而不是作为一个傀儡而存在!
