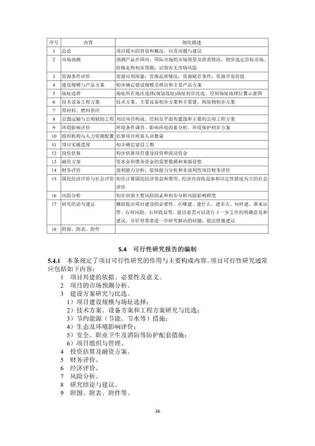
各有关单位和专家:
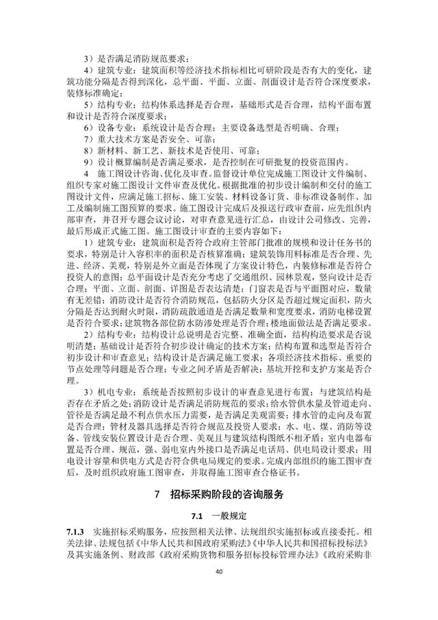
根据《中国建筑业协会团体标准管理办法(试行)》(建协〔2017〕14号)和中国建筑业协会《关于开展第三批团体标准编制工作的通知》(建协函〔2019〕49号)的要求,由北京中建工程顾问有限公司、哈尔滨工业大学会同有关单位共同编制的中国建筑业协会团体标准《全过程工程咨询服务管理标准》征求意见稿已编制完成。现将该标准征求意见稿(附件1)在网上公示,诚挚邀请各有关单位和专家提出具体的修改意见和建议(格式见附件2),于2020年7月10日前邮寄或发送电子版给主编单位。

联系人:卢  畅;电话:16696622966

地 址:北京市海淀区三里河路15号中建大厦B座8层;邮编:100044。

E-mail:332681925@qq.com

附件:

1、《全过程工程咨询服务管理标准》(征求意见稿)

2、征求意见表

中国建筑业协会
2020年5月25日

app首页.jpg