01

总平面图审查要点


02

建筑专业施工图纸审查要点


03

结构专业施工图纸审查要点


04

装饰装修专业图纸审查要点


05

给排水专业施工图纸审查要点


06

燃气专业施工图纸审查要点


07

强电专业施工图纸审查要点


08

弱电专业施工图纸审查要点


09

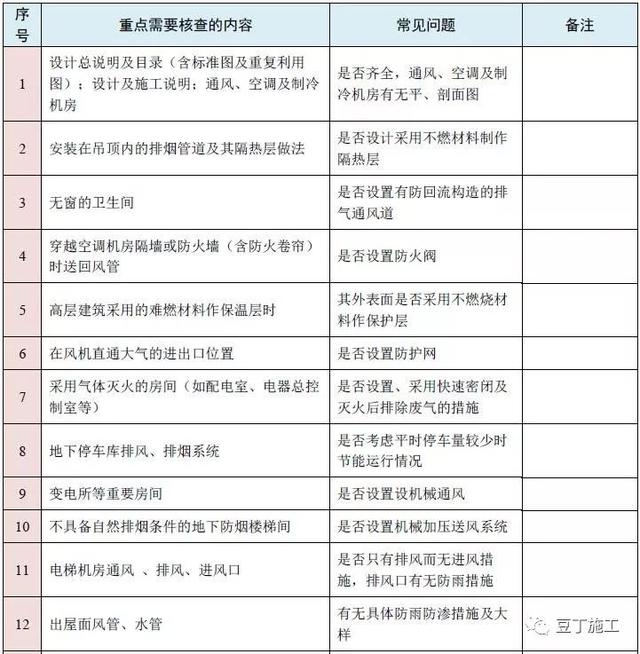
暖通专业图纸审查要点


010

市政、园艺景观工程图纸审查要点

底图2.jpg