继今年3月份人社部取消73项证明材料后,为进一步减证便民、优化服务,近日人社部决定再取消42项证明材料:

取消规范性文件设定的材料有:

● 一级建造师、注册安全工程师、一级造价工程师等9项考试报名,以及免试部分考试科目,不再需要职业资格证书,改为告知承诺制;

● 一级建造师、监理工程师等10项考试,不再需要职务聘用证明,改为告知承诺制;

● 补办资格证书不再需要丢失登报声明和单位证明,可直接提交补发申请;

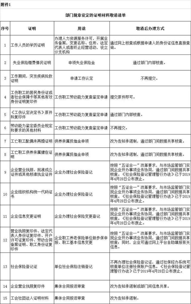
取消部门规章设定的材料有:

● 企业办理社保登记,不再需要营业执照、执业证件、企业组织机构统一代码证书和企业信息变更证明等材料;

● 单位社保注销登记,不再需要社保登记证;......

具体如下:

人社部第一批取消的规范性文件设定的证明材料目录